办公网
EN
文章
首页
学院概况
学院介绍
学院领导
机构设置
院长致辞
历史沿革
委员会
综合办公室
联系我们
师资队伍
全职教师
博士生导师
教育教学
本科生教育教学
研究生教育教学
暑期夏令营
教学资源与成果
本科生招生
博士生招生报名系统
科学研究
科研动态
科研获奖
科研平台
学术讲座
名家讲堂
国际交流
战略伙伴
交流动态
国际会议
创新研究院
研究院介绍
研究院公告
孵化平台
项目遴选
人才招聘
人才招聘
百人计划研究员
博士后
研究助理
办公室职员
党建思政
组织建设
党员之家
工会园地
思政服务
首页
学院概况
学院介绍
学院领导
机构设置
院长致辞
历史沿革
委员会
综合办公室
联系我们
师资队伍
全职教师
博士生导师
教育教学
本科生教育教学
研究生教育教学
暑期夏令营
教学资源与成果
本科生招生
博士生招生报名系统
科学研究
科研动态
科研获奖
科研平台
学术讲座
名家讲堂
国际交流
战略伙伴
交流动态
国际会议
创新研究院
研究院介绍
研究院公告
孵化平台
项目遴选
人才招聘
人才招聘
百人计划研究员
博士后
研究助理
办公室职员
党建思政
组织建设
党员之家
工会园地
思政服务
求是科学班
牛津大学4+1本硕联培
培养方案
班级活动
招生宣传视频
强基计划班
强基计划班
招生宣传视频
学院概况
学院介绍
学院领导
机构设置
学科系
研究中心
课程组
实验教学中心
院长致辞
历史沿革
委员会
综合办公室
联系我们
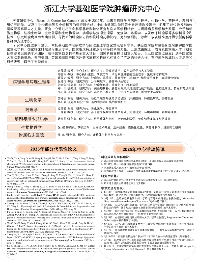
肿瘤研究中心
来源 :
基础医学系
发布时间 :
2025-10-22
浏览次数 :
76943